MapoDesign | Comunicazione Vitaminica
Il progetto ScambiaOrto è nato da una necessità. Capita spesso che i piccoli coltivatori si ritrovino ad avere, nei periodi estivi, una quantità di frutta e verdura che non sono in grado di consumare. Spesso si regala ai vicini.
Da questa necessità ho pensato di creare un e-commerce di share-economy dedicato ai prodotti dell’orto, che i vicini possono scambiarsi agevolmente tra di loro attraverso annunci.

Prima di tutto ho cercato di capire l’utente tipo, attraverso la ricerca di recensioni e commenti nei gruppi e forum dedicati. La tipologia di utenti è legata a un contatto diretto con la terra.
C’è il padre di famiglia che attraverso la scuola, dopo aver iniziato a piantare la prima lenticchia ha incominciato a pensare che creare un orto possa essere salutare per la famiglia ed educativo.
Poi ho trovato il professionale che è un livello avanzato di appassionato dell’orto, solitamente dà consigli all’interno dei social e nella sua cerchia di amicizie.
Abbiamo poi la sociale, normalmente donna, molto legata ad un’idea di orto per la salute, il BIO e la dieta. È solitamente vegetariana. Condivide le sue ricette molto volentieri postandole su Instagram.



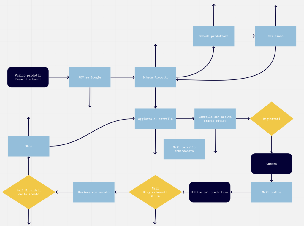
Sono andata poi a lavorare sui passaggi che l’utente può fare per arrivare al processo di acquisto ad esempio.

Tag: ScambiaOrto, share economy, UX Design
Commenti